wiring remote start + dei alarm 8th civic
Printed From: the12volt.com
Forum Name: Vehicle Wiring Information & File Requests
Forum Discription: Request Car Alarm, Car Stereo, Cruise Control, Remote Starter, Navigation, Mobile Video, and Other Vehicle Specific Wiring Info, Manuals, Tech Tips
URL: https://www.the12volt.com/installbay/forum_posts.asp?tid=136780
Printed Date: November 06, 2025 at 9:42 AM
Topic: wiring remote start + dei alarm 8th civic
Posted By: verbstyler
Subject: wiring remote start + dei alarm 8th civic
Date Posted: June 09, 2014 at 8:12 PM
Hello Forum members!
I am installing a Viper 5204V alarm which is an alarm + remote starter.
I have a 2009 Honda Civic EX 4 Door 1.8 L Automatic.
I have experience installing an alarm, but this one is a little advanced for me.
The former alarms that i've installed was on older model civics, which also did not have remote stert to make it more wires and more difficult.
For this install i am bringing in an Xpresskit DB-ALL2 unit to integrate with the factory system.
I am planning on doing a D2D (Data to Data) connection to hopefully avoid a lot of wires.
I have copy pasted the wiring description below of all the wires that the 5204V has, and left commens next to many things i have a question about.
Upon successfull completion of this installation, it is my goal to try to make a DIY for the 8th gen civic so someone else can do it quicker :)
Harness H1 is not too bad but there are a few things im not sure about
Harness H2, i feel like the bulk of it is provided by DBALL or is just not needed, I need verification and maybe narrow down what I actually need. It also needs Ignition, but thats being asked in H3?
Harness H3 (the scariest) this one is really what scares me the most. I have cut the starter before on another car and installed a Kill relay and it was fine. Does this one have an integrated one into the brain? Also some of the wires im not really sure what to do with.
I would also love to get the defroster (front and rear, or at least rear) to get to work with remote start. Not sure if its okay to do this even during the summer?
Any assistance will be greatly appreciated :)
H1 Harness
H1/1 RED (+)12VDC CONSTANT INPUT - @ IGNITION SWITCH (BROWN, 7-Pin Plug) Pin 3
H1/2 BLACK (-) CHASSIS GROUND - Any Ground
H1/3 BROWN (+) SIREN OUTPUT - Output to Viper Siren
H1/4 WHITE/ BROWN PARKING LIGHT ISOLATION WIRE - PIN 87a of onboard relay - Not Used?
H1/5 WHITE PARKING LIGHT OUTPUT - @ HEADLIGHT SWITCH, (BLACK/ WHITE, 12-Pin PLug) Pin 11 No Idea where this wire is though.
H1/6 ORANGE (-) 500mA GROUND WHEN ARMED OUTPUT – Not Used since relay for starter kill is built in?
H2 Harness
H2/1 PINK/WHITE (-) 200mA IGNITION/FLEX RELAY CONTROL OUTPUT Provided via D2D via XpressKit DB-All ?
H2/2 BLACK/ WHITE (-) NEUTRAL SAFETY INPUT Provided via D2D via XpressKit DB-All ?
H2/3 BLUE/WHITE (-) 200mA 2ND STATUS /REAR DEFOGGER OUTPUT - Is this so I can turn on defroster? How would I go about it?
H2/4 GREEN/ BLACK (-) 200mA OEM ALARM DISARM OUTPUT - Provided via D2D via XpressKit DB-All ?
H2/5 RED / WHITE (-) 200mA TRUNK RELEASE OUTPUT - I will be adding a solenoid + relay to add trunk release, I think this is where it goes?
H2/6 GREEN (-) DOOR TRIGGER INPUT (N/C* OR N/O) - Provided via D2D via XpressKit DB-All ?
H2/7 BLACK / YELLOW (-) 200mA DOME LIGHT SUPERVISION OUTPUT - Don’t know how, I heard its difficult to get to work.
H2/8 BROWN / BLACK (-) 200mA HORN HONK OUTPUT - @ HORN SWITCH (WHITE 20-Pin Plug) Pin 10 . Still need to find this wire…
H2/9 DARK BLUE (-) 200mA STATUS OUTPUT - Provided via D2D via XpressKit DB-All ?-
H2/10 PINK (-) 200mA IGNITION 1 OUTPUT - Provided via D2D via XpressKit DB-All ?
H2/11 WHITE/ BLACK (-) 200mA AUX 3 OUTPUT - Not used
H2/12 VIOLET (+) DOOR TRIGGER INPUT - Provided via D2D via XpressKit DB-All ?
H2/13 WHITE/ VIOLET (-) 200mA AUX 1 OUTPUT -Not used
H2/14 VIOLET/BLACK (-) 200mA AUX 2 OUTPUT -Not Used
H2/15 ORANGE / BLACK (-) 200mA AUX 4 OUTPUT - Not used
H2/16 BROWN (+) BRAKE SHUTDOWN INPUT - Provided via D2D via XpressKit DB-All ?
H2/17 GREY (-) HOOD PIN INPUT (N/C OR N/O) - - Provided via D2D via XpressKit DB-All ?
H2/18 VIOLET / YELLOW (-) 200mA STARTER OUTPUT - Not sure?
H2/19 BLUE (-) TRUNK PIN/ INSTANT TRIGGER INPUT (N/C OR N/O) - Provided via D2D via XpressKit DB-All ?
H2/20 GREY/BLACK (-) DIESEL WAIT TO START INPUT - Not used, not diesel
H2/21 WHITE/ BLUE (-) REMOTE START/ TURBO TIMER ACTIVATION INPUT – Not used ?
H2/22 ORANGE (-) 200mA ACCESSORY OUTPUT - Not sure?
H2/23 VIOLET/WHITE TACHOMETER INPUT I think D2D covers this one.
H2/24 GREEN / WHITE (-) 200mA OEM ALARM ARM OUTPUT - Provided via D2D via XpressKit DB-All ?
H3 Remote Start –
H3/1 PINK (+) IGNITION 1 INPUT/OUTPUT - @ IGNITION SWITCH (BROWN, 7-Pin Plug) Pin 6
H3/2 RED / WHITE (87) FLEX RELAY +12V INPUT (30A FUSED) - Not sure?
H3/3 ORANGE (+) ACCESSORY OUTPUT - - Not sure?
H3/4 VIOLET (+) STARTER OUTPUT (CAR SIDE OF THE STARTER KILL) – Cut the wire, relay built in?
H3/5 GREEN (+) STARTER INPUT (KEY SIDE OF THE STARTER KILL) - Cut the wire, relay built in?
H3/6 RED IGNITION 1 +12V INPUT (30A FUSED) - Not sure?
H3/7 PINK/WHITE (30) FLEX RELAY OUTPUT (car side of ign, acc or starter wire) - - Not sure ?
H3/8 PINK/BLACK (87a) FLEX RELAY INPUT (key side of ign, acc or starter wire if needed) - Not sure?
H3/9 RED / BLACK ACCESSORY/STARTER RELAY +12V INPUT (30A FUSED) - Not sure?
H3/10 NC No Connection – Not Used
Door lock
1 BLUE (-) 500mA UNLOCK OUTPUT - Provided via D2D via XpressKit DB-All
2 EMPTY NOT USED - Not Used
3 GREEN (-) 500mA LOCK OUTPUT - Provided via D2D via XpressKit DB-All
Replies:
Posted By: kreg357
Date Posted: June 10, 2014 at 1:41 AM
Here is the H3 wiring : H3 Remote Start – H3/1 PINK (+) IGNITION 1 INPUT/OUTPUT - Blue (+) @ IGNITION SWITCH, BROWN 7-Pin Plug, Pin 6 H3/2 RED / WHITE (87) FLEX RELAY +12V INPUT (30A FUSED) - White (50A) (+) @ ignition switch, brown 7 pin plug, pin 3 H3/3 ORANGE (+) ACCESSORY OUTPUT - Orange (+) @ ignition switch, brown 7 pin plug, pin 4 H3/4 VIOLET (+) STARTER OUTPUT (CAR SIDE ) - Yellow (+) @ ignition switch, brown 7 pin plug, pin 1 ( Yes, cut wire - ) H3/5 GREEN (+) STARTER INPUT (KEY SIDE ) - Yellow (+) @ ignition switch, brown 7 pin plug, pin 1 ( relay built in ) H3/6 RED IGNITION 1 +12V INPUT (30A FUSED) - White (50A) (+) @ ignition switch, brown 7 pin plug, pin 3 H3/7 PINK/WHITE (30) FLEX RELAY OUTPUT - Red (+) ignition switch, brown 7 pin plug, pin 5 ***Program to ACC2 H3/8 PINK/BLACK (87a) FLEX RELAY INPUT - Not Used H3/9 RED / BLACK ACC/STARTER RELAY +12V INPUT (30A FUSED) - White (50A) (+) @ ignition switch, brown 7 pin plug, pin 3 H3/10 NC No Connection – Not Used
------------- Soldering is fun!
Posted By: kreg357
Date Posted: June 10, 2014 at 1:56 AM
Here is the H1 wiring :
H1 Harness H1/1 RED (+)12VDC CONSTANT INPUT - White (+) @ IGNITION SWITCH (BROWN 7-Pin Plug) Pin 3 H1/2 BLACK (-) CHASSIS GROUND - Any solid Chassis Ground H1/3 BROWN (+) SIREN OUTPUT - Output to Viper Siren H1/4 WHITE/ BROWN PARKING LIGHT PIN 87a - Not Used H1/5 WHITE PARKING LIGHT OUTPUT - Gray (-) @ HEADLIGHT SWITCH, (BLACK/ WHITE, 12-Pin PLug) Pin 11 ** H1/6 ORANGE (-) 500mA GWA OUTPUT – Not Used ** This connector is at the Headlight control lever, on the left side of the steering column. You will be removing the two halves of the steering column cover during install for the ignition and transponder wires. Remember to set the Viper Parking Light Jumper/Fuse to (-). ------------- Soldering is fun!
Posted By: verbstyler
Date Posted: June 10, 2014 at 7:14 AM
Thank you very much for your reply.
Now its just the H2 Harness that i need to figure what to use and what not. (I think most is provided via the DBALL though)
Also i see that on the H3 there is a note for "***Program to ACC2"
what does that mean? Much appreciated
Thank you very much again!
Posted By: kreg357
Date Posted: June 10, 2014 at 7:42 AM
The H3/7 Pink/White wire is known as the Flex Relay and has a selectable output. The Factory Default is Ignition2 but for your Civic you want it set to Accessory2. You will need to program Menu 3, Item 8 to Option 2.
Here is a link to the Viper 5204 Install Guide : https://www.the12volt.com/installbay/file.asp?ID=1150
Haven't had a chance to look at the H2 wires yet, but will try latter. ------------- Soldering is fun!
Posted By: kreg357
Date Posted: June 10, 2014 at 8:15 AM
Verify that the DB-ALL2 is flashed with the 402.HONDA4 v3.06 firmware.
H2 Harness H2/1 PINK/WHITE (-) 200mA FLEX RELAY CONTROL OUTPUT - Not Used H2/2 BLACK/ WHITE (-) NEUTRAL SAFETY INPUT - Provided via D2D from XpressKit DB-All ( E-Brake ) H2/3 BLUE/WHITE (-) 200mA 2ND STATUS/REAR DEFOG OUTPUT - Rear Defrost BROWN (-) A/C CONTROL PANEL ( Latched ) H2/4 GREEN/ BLACK (-) 200mA OEM ALARM DISARM OUTPUT - Provided via D2D to XpressKit DB-All H2/5 RED / WHITE (-) 200mA TRUNK RELEASE OUTPUT - to aftermarket relay / solenoid H2/6 GREEN (-) DOOR TRIGGER INPUT (N/C* OR N/O) - Provided via D2D from XpressKit DB-All H2/7 BLACK / YELLOW (-) 200mA DOME LIGHT SUPERVISION OUTPUT - * H2/8 BROWN / BLACK (-) 200mA HORN HONK OUTPUT - Orange (-) @ HORN SWITCH (WHITE 20-Pin Plug) Pin 10 H2/9 DARK BLUE (-) 200mA STATUS OUTPUT - Provided via D2D via to XpressKit DB-All H2/10 PINK (-) 200mA IGNITION 1 OUTPUT - Not Used H2/11 WHITE/ BLACK (-) 200mA AUX 3 OUTPUT - Not used H2/12 VIOLET (+) DOOR TRIGGER INPUT - Not Used H2/13 WHITE/ VIOLET (-) 200mA AUX 1 OUTPUT -Not used H2/14 VIOLET/BLACK (-) 200mA AUX 2 OUTPUT -Not Used H2/15 ORANGE / BLACK (-) 200mA AUX 4 OUTPUT - Not used H2/16 BROWN (+) BRAKE SHUTDOWN INPUT - Provided via D2D from XpressKit DB-All H2/17 GREY (-) HOOD PIN INPUT (N/C OR N/O) - Provided via D2D from XpressKit DB-All ( only if Factory equipped ) ** H2/18 VIOLET / YELLOW (-) 200mA STARTER OUTPUT - Not Used H2/19 BLUE (-) TRUNK PIN/ INSTANT TRIGGER INPUT (N/C OR N/O) - Provided via D2D from XpressKit DB-All H2/20 GREY/BLACK (-) DIESEL WAIT TO START INPUT - Not used, not diesel H2/21 WHITE/ BLUE (-) REMOTE START/ TURBO TIMER INPUT – Not used H2/22 ORANGE (-) 200mA ACCESSORY OUTPUT - Not Used H2/23 VIOLET/WHITE TACHOMETER INPUT - Provided via D2D from XpressKit DB-All *** H2/24 GREEN / WHITE (-) 200mA OEM ALARM ARM OUTPUT - Provided via D2D to XpressKit DB-All
* Domelight Supervision might not be required. Check to see if dome lights come on with a Viper Unlock Command ** After install test to ensure that opening the hood during a remote start will shutdown the engine. If this does not happen, install the Viper kit supplied Hood Pin Switch and connect to Viper H2/17. *** It is possible that the Viper 5204 won't handle the DB-ALL2's Tach Output via D2D. If the Viper won't Tach Learn, hardwire this signal between the DB-ALL2 and the Viper & obtain a successful Tach Learn. ------------- Soldering is fun!
Posted By: verbstyler
Date Posted: June 10, 2014 at 10:25 AM
I think everything is pretty clear here then.
I do want to ask you a question about that Tachometer input though.
First of all what is it used for? and second where do i get the input for that wire? I've read from sources on the internet that you have to get a feed from the injectors. Wasn't really sure how to get to this?
Again, really appreciate your time and help!
As an aside, the DB-ALL does save quite a bit of that wiring mess !:)
Posted By: kreg357
Date Posted: June 10, 2014 at 7:31 PM
Your Civic does not have "one touch starting" or built-in Anti-Grind. One touch starting is where you can quickly turn the key to Start and release it back to Run. The car's computer will continue to crank the engine until it starts. Once running, if you turned the key to Start again, it will grind the starter motor ( no Anti-Grind ).
The Tach Input is used by the R/S to control the H3/4 Starter Output length. Your Civic's actual crank time can vary by a bit depending on the engine and ambient temperature. If you used a fixed length crank time, it might over crank the starter motor in the summer when the engine was warm and not crank long enough to start the engine on a cold winter morning after the car sat over-night. The R/S learns the engine's RPM when starting up and uses that value to crank the engine up to starting speed at any temp. The additional benefit when running in Tach Mode is a Viper feature that will shut down the R/S system if an over-rev situation occurs during R/S run time.
The Vipers Starter Kill / Anti-Grind feature is nice because it will prevent an inadvertent starter grind by turning the key too far ( Start position ) during key take-over.
There are several places to get the Tach signal. The first place should be from the DB-ALL2 via the D2D connection. If that doesn't work properly, you can hard wire the DB-ALL2's Tach output to the Vipers Tach Input as follows : DB-ALL2 Red 12 Pin plug, Violet/White wire @ Pin 5 to Viper H2/23 VIOLET/WHITE TACHOMETER INPUT If that doesn't work properly, then try going from Viper H2/23 VIOLET/WHITE TACHOMETER INPUT to the unique or non-common color wire at any F.I. or Spark Coil. ------------- Soldering is fun!
Posted By: verbstyler
Date Posted: June 10, 2014 at 10:22 PM
As an interesting fact i found out that the 8th civic has a Tach wire as part of the wiring harness going to the factory Radio. Its used for the factory radio to control the volume with Increase/Decrease in speed.
How would i know if the DBALL is infact giving the viper a valid tach reading?
Posted By: howie ll
Date Posted: June 11, 2014 at 1:49 AM
I did an 08 Civic last week, 5704 with a DB-ALL2 and SmartStart.
D2D, 1 wire required, H2 BLACK/ white to parking brake or ground if auto.
Being European, white at H1 to green at Hazard switch, set POS output.
Physically there's a remarkable lack of space under the dash so I removed the instrument panel. 4 Philips screws and some tugging.
Once out there's a load of space behind the gauge cluster to loose the unit.
Tip, don't turn on ignition or run engine with that cluster disconnected.
Yes DB-ALL2 does provide tach.
You'll know as soon as you go to programme tach.
Ignition switch completely different colours, 1 x 12V+ input, 2 x ignition, 1 x ACC and this model has a separate push starter, just like the S2000. Lock/unlock also different colours.
Ignore dome supervision, already on vehicle.
On the Euro cars DB-ALL2 also controls factory alarm and the factory key also controls the Viper.
------------- Amateurs assume, don't test and have problems; pros test first. I am not a free install service.
Read the installation manual, do a search here or online for your vehicle wiring before posting.
Posted By: verbstyler
Date Posted: June 11, 2014 at 3:48 PM
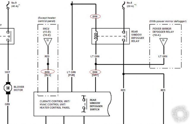
H2/3 BLUE/WHITE (-) 200mA 2ND STATUS/REAR DEFOG OUTPUT - Rear Defrost BROWN (-) A/C CONTROL PANEL ( Latched )
What does it me to be latched? Will defroster know to shut off by itself after a while?
And how will i know if the tach signal given provided by DB-ALL2 is valid/good for the viper?
Thanks guys !
Posted By: howie ll
Date Posted: June 11, 2014 at 5:32 PM
Latched means you program it as latched.
I've already told about tach.
------------- Amateurs assume, don't test and have problems; pros test first. I am not a free install service.
Read the installation manual, do a search here or online for your vehicle wiring before posting.
Posted By: kreg357
Date Posted: June 11, 2014 at 7:43 PM
2nd Status / Defrogger Output : See Viper 5204 Install Guide, Page 16 Menu 3, Item 11 Set to Option 2 for a latched Defroster Output, starting 10 seconds after Remote Start-up if interior temperature is below 55 degrees F. Output duration is 10 minutes or until end of remote start run time. The Rear Defogger dash control light will probably not light up.
Tach Learn Process : See Page 8 of the Viper 5204 Install Guide for full instructions. ------------- Soldering is fun!
Posted By: howie ll
Date Posted: June 11, 2014 at 10:35 PM
Or start engine, within 5 seconds press and hold control centre button.
After a few seconds tthe blue LED should illuminates. Tach learn successful.
I get the feeling from these questions that you aren't reading the DB-ALL2 installation guide or the quick reference sheet that comes with the Viper.
------------- Amateurs assume, don't test and have problems; pros test first. I am not a free install service.
Read the installation manual, do a search here or online for your vehicle wiring before posting.
Posted By: verbstyler
Date Posted: June 11, 2014 at 10:44 PM
Well i've read the guides, like i said before this particular setup is a first for me. I've done a normal viper alarm w/o remote start. So the more questions i ask the more confident I feel that i dont screw up a relatively young car (2009).
The DB-All2 came in the mail today, but i havent gotten a chance to pick it up yet. The Viper alarm is coming in on Friday so hopefully i can start the install on Saturday.
@ howie II By "centre button" you mean the programming button im assuming, thats its official name according to DB-ALL2 install manual.
Posted By: howie ll
Date Posted: June 12, 2014 at 2:57 AM
Yessir! We might call an antenna with display, they call it a control centre.
Programming tach is the easiest part of the whole operation.
That vehicle is one where the wiring is simple, removing placing and boxing up difficult.
------------- Amateurs assume, don't test and have problems; pros test first. I am not a free install service.
Read the installation manual, do a search here or online for your vehicle wiring before posting.
Posted By: verbstyler
Date Posted: June 13, 2014 at 10:36 PM
Hey guys,
another question.
The DBALL requires a Ignition Input (pink +) wire to be connected.
What im trying to figure out, should that be connected to the Brown Ignition Switch (Blue +) OR (like on page 8 here LINK TO PDF ) connect to the Immobilizer 7 pin Connector, pin 2.
Posted By: verbstyler
Date Posted: June 13, 2014 at 10:38 PM
Link didnt work for some reason , trying again manually https://cdncontent2.idatalink.com/corporate/Content/Manuals/DL-HA2/OL-AL(MDB)-HA2-EN_20130117.pdf
Posted By: howie ll
Date Posted: June 14, 2014 at 2:13 AM
The answer is yes but wth are you using that diagram with DB-ALL2?
Go to Xpresskit, select make year and model etc.
It may well be the same product but you mentioned DB-ALL and now you're showing us another product.
The Devils's in the detail and this is how we get "my remote won't start".
------------- Amateurs assume, don't test and have problems; pros test first. I am not a free install service.
Read the installation manual, do a search here or online for your vehicle wiring before posting.
Posted By: verbstyler
Date Posted: June 14, 2014 at 7:48 AM
Yes, my appologies. I am as a matter of fact using the DB-ALL2, but the diagram for both DBALL(1) and DBALL-2 are the same for the 09 civic.
I only looked at the omegalink diagram purely for information purposes, to see if they have a different wiring diagram for the ignition switch/immobilizer plug itself.
Lastly, you said Yes. But yes to which one?
thanks.
Posted By: howie ll
Date Posted: June 14, 2014 at 7:53 AM
Definitely the blue at the ignition switch.
------------- Amateurs assume, don't test and have problems; pros test first. I am not a free install service.
Read the installation manual, do a search here or online for your vehicle wiring before posting.
Posted By: howie ll
Date Posted: June 14, 2014 at 7:55 AM
Thank the gods you don't have a UK spec. R Type with separate starter button like the S2000 and for Europe ALL the colours are different!
------------- Amateurs assume, don't test and have problems; pros test first. I am not a free install service.
Read the installation manual, do a search here or online for your vehicle wiring before posting.
Posted By: verbstyler
Date Posted: June 14, 2014 at 4:59 PM
Did the install today.
However couldnt get it to work.
Dball is solid red when sitting when I put the ket into on position it blinks 3 times then stops then blinks 3 times infinitely. Manual says "bypass not detected" I check the can wire and immobilizer wire. Both are good. Any advice ?
Posted By: howie ll
Date Posted: June 14, 2014 at 5:02 PM
Wired IMO and Data wrong way round.
Flashed incorrectly.
Can't say more, football, England v Italy just started in Brazil.
------------- Amateurs assume, don't test and have problems; pros test first. I am not a free install service.
Read the installation manual, do a search here or online for your vehicle wiring before posting.
Posted By: verbstyler
Date Posted: June 14, 2014 at 5:29 PM
On top of things the viper brain I think is dead too. I checked power between black and red and getting solid 12 volts. But the blue light is not showing.
I cheked again.
I have the single can wire from dball attached to pin 4 of immobilizer (purple wire on plug)
Immonilizer wire from dball attached to pin 3 of immobilizer plug ( blue wire in pluh)
Is that correct. I followed dball manual p type 2 install for honda.
Is the viper brain dead though ?
Posted By: howie ll
Date Posted: June 14, 2014 at 6:01 PM
Immobilizer wire from DB-ALL attached to pin 3 of immobilizer plug ( blue wire in plug)NO,It's a very faded light green.
I have the single can wire from DB-ALL attached to pin 4 of immobilizer (purple wire on plug) Again NO!! It's pink.
You've now blown/fried the DB-ALL.
As for the alarm brain, antenna plugged in properly both ends?
Basic procedure, test the alarm basics such as prox, siren, control by Viper remotes BEFORE connecting DB-ALL.
From your spelling I doubt you're correctly reading the instructions.
Look at the difference between my first line and your version before I copied and pasted then spell checked it. Once again the devil is in the detail.
------------- Amateurs assume, don't test and have problems; pros test first. I am not a free install service.
Read the installation manual, do a search here or online for your vehicle wiring before posting.
Posted By: verbstyler
Date Posted: June 14, 2014 at 6:39 PM
Okay, my apologies about the grammar I was trying to reply via my mobile device.
I am now on my laptop.
I was able to re-test the viper brain, its working (yay)
Now onto the DBALL, i think it will be easier to show what I have via picture.
https://www.xpresskit.com/DocumentDownload.aspx?documentid=9490&productid=553&firmwareid=8347
This document is for the honda firmware for DBALL/DBALL2
Im doing Type 2 install (page 4)
A picture is worth a thousands words.
This is how i wired the DBALL Immobilizer and SW CAN
Posted By: howie ll
Date Posted: June 14, 2014 at 6:54 PM
OK, you have the wrong green plug, I'm looking at it from the wrong side because I do right hand drive version.
There are TWO green plugs adjacent at right angles, I bet the plug you have is vertical, look to the next one in (from where the key enters the lock).
If you look at the diagram the plug you want has more wires.
Apology accepted, fair enough but look again at type two, top- left it shows the plug you want having from memory five or 6 pins not three.
PS I've got an Android V4.3, an iPad type lV Retina, a laptop and a PC, guess which is the only one I prefer to use for typing?
Can't wait for XK loader type 3 to come out here, means I won't have to take the laptop out to jobs and for flashing.
You might have to re-set and re-flash the DB-ALL but I don't think it's beyond salvage.
------------- Amateurs assume, don't test and have problems; pros test first. I am not a free install service.
Read the installation manual, do a search here or online for your vehicle wiring before posting.
Posted By: verbstyler
Date Posted: June 14, 2014 at 7:16 PM
I actually think that the plug that you are talking about is white in my car... im going to go check and report back.
Its slightly visible in the red square (picture from previous post)
Posted By: howie ll
Date Posted: June 14, 2014 at 7:21 PM
That's why I keep pointing out the differences between US and UK build Civics, they diverged a lot between 06 and 2012.
Check colours and wire positions against that plug shown at top left in install type 2.
------------- Amateurs assume, don't test and have problems; pros test first. I am not a free install service.
Read the installation manual, do a search here or online for your vehicle wiring before posting.
Posted By: verbstyler
Date Posted: June 14, 2014 at 9:26 PM
Hey hey !
It was the bloody white plug !
DBALL2 is now programmed. it went green for 3 seconds and orange! according to the manual I am now programmed.
The next thing Im having an issue with is the lock/unlocking via D2D.
The lock unlock wires are on the DBALL2, i used this particular diagram to try to get to the wires.
I found those two wires in the same pins.
I connected up a multimeter and each wire was showing about 11 volts, and the voltage would drop when i either unlocked or locked (respectively).
Now that the viper and DBALL2 are connected together via D2D, im trying to use one of the viper remotes to lock/unlock. but nothing is happening.
Some of the wiring diagrams mention a location in the kick panel, white 18 pin plug. But im not sure which plug they are talking about. I could not find one that was specifically 18. Thats why i went with the back of the fuse box.
Let me know where I should be looking for the lock/unlock wires.
------------
My second question is about programming the viper with the menus.
kreg357 mentioned having to go into the viper menus to changes a few settings. Do i need a bitwriter for this, or can this be done in some other way? 998T
--------
Also I have not tested the remote start part of this setup.
Posted By: howie ll
Date Posted: June 15, 2014 at 3:27 AM
Again, my info will differ but:-
Never been able to get at the plug shown in right hand drive versions there are two white plugs in a recess in the kick panel, go for the bigger plug and here's how you test.
Throw away the DMM grab a Stanley knife and a good test light with an incandescent bulb*, not LED, such as Snap-On or MAC, then ground the clip end of the test light, knife blade just breaking the insulation on each wire of the BIGGER plug and test light probe to the knife blade. At the same time, key should not be in the ignition.
I've made the locks work from both Viper (failed DB-ALL2) and the DB-ALL.
*Old school but faffing around with a DMM on any relay trigger such as locks is IMO a bloody waste of time. The incandescent bulb will safely pull enough current to trigger the locks.
You won't need a bitwriter, all the programming functions you need are flashed on the DB-ALL. The only programming you will need to do and it takes seconds, program tach.
Change default to automatic transmission if yours is an auto and tach. Menu 3 level 1 and 2, options 2 and 3.
See the quick reference sheet that comes in the Viper box.
------------- Amateurs assume, don't test and have problems; pros test first. I am not a free install service.
Read the installation manual, do a search here or online for your vehicle wiring before posting.
Posted By: verbstyler
Date Posted: June 15, 2014 at 9:55 AM
I dont have a test light in my toolbox so im going to go and buy one real quick. Hopefully i can find one thats not LED...because it seems everyone one of them that I looked at online is (Hardware stores & automotive stores), we'll see.
If once i find different wires and connect to them, the DBALL2 will still not lock/unlock. How would i proceed?
I will also try to program today:
Menu 3 level 1 and 2, options 2 and 3. (Automatic trans.)
Menu 3, Item 8 to Option 2. because of what kreg357 said "The H3/7 Pink/White wire is known as the Flex Relay and has a selectable output. The Factory Default is Ignition2 but
for your Civic you want it set to Accessory2."
Posted By: verbstyler
Date Posted: June 15, 2014 at 11:42 AM
Okay im back. Lock unlock works with the back of the fusebox fine!
I wad able to program the two menus mentioned above.
Issue now is the remotr start will not work. With a 2 way remote when I press the remote start button. It blinls red, and then after a few seconds gives a declined buzzer sound with a red light next to the function key.
Not really sure whats going on.
Also my tpms light is on, this is something new... not the low pressure symbol but the actual "TPMS" word, and it stays on. What did I break?
Posted By: verbstyler
Date Posted: June 15, 2014 at 12:16 PM
Forgot to mention. Im getting 7 flashes via parking lights also when trying to start, this is after the error tone from remote.
Posted By: verbstyler
Date Posted: June 15, 2014 at 12:30 PM
Got it. It was the neutral wire. I wasnt using it since I thought d2d would provide. I can start now. It sounded a little strange the first several times then got better.
Now its just the tpms sensor and alarm sensor to plug in. (Ill have a few questions about those)
Posted By: howie ll
Date Posted: June 15, 2014 at 12:50 PM
Guess what, I forgot; I had to ground the BLACK/ white as well because the DB-ALL and DB-ALL won't provide it.
DEI seem to have a habit of not providing what's written on the box.
Very common on Euro cars, VW, Euro GM etc.
Always have to hardwire the hand brake (BLACK/ white) on manuals.
As for that warning light I don't know which one it is but unplugging the gauges then ign and start I managed to through up the engine warning light. Cure? Disconnect the battery for 20 minutes.
------------- Amateurs assume, don't test and have problems; pros test first. I am not a free install service.
Read the installation manual, do a search here or online for your vehicle wiring before posting.
Posted By: verbstyler
Date Posted: June 15, 2014 at 2:47 PM
Doing the rear defroster now. Took out stock headunit. Looking at 24 pin brown plug to ac controls. But it has multiple brown wires. Do you know which one I need for rear defroster ?
Posted By: verbstyler
Date Posted: June 15, 2014 at 3:01 PM
Uploaded from my phone.
This is what im looking at
Posted By: verbstyler
Date Posted: June 15, 2014 at 3:32 PM
Tpms light still there after an hour w battery unplugged :(
Posted By: howie ll
Date Posted: June 15, 2014 at 4:54 PM
Test for defrost with a DMM one of those wires will either go POS or NEG when you push the button with the engine on.
Time to find a friend with a diagnostic reset tool.
------------- Amateurs assume, don't test and have problems; pros test first. I am not a free install service.
Read the installation manual, do a search here or online for your vehicle wiring before posting.
Posted By: verbstyler
Date Posted: June 15, 2014 at 5:42 PM
What is this diagnostic tool that you speak of?
Because that may mean Stealership or Discount Tire for me.
I did do a quick google search for "remote start caused TPMS" and did find some stuff for various GM vehicles, but nothing for honda. Someone on some form mentioned that the TPMS is supposedly related to the Single Wire CAN in some way therefore it doesn't like DB-ALL being there.
Posted By: howie ll
Date Posted: June 15, 2014 at 5:49 PM
Nope it's unrelated to the DB-ALL, I've fitted DB-ALL and DB-ALL2 with no problems there, maybe the fault occurred when you connected the DB-ALL to the wrong plug.
------------- Amateurs assume, don't test and have problems; pros test first. I am not a free install service.
Read the installation manual, do a search here or online for your vehicle wiring before posting.
Posted By: verbstyler
Date Posted: June 15, 2014 at 5:50 PM
This is my question about adding another sensor. The brain has two ports. One port has the external shock sensor + glass break sensor.
There is one more available port where I would like to add a tilt sensor below.
My further question is, are these sensor active (plug and play) ?
In the viper alarm i installed w/o remote start it was so, just had to adjust them. I wasnt sure if i need to go into some menu to "activate" them.
Posted By: verbstyler
Date Posted: June 15, 2014 at 5:54 PM
Are we just talking about a TPMS reset tool of some sort?
I bet you the my tire place probably has one, they install TPMS sensors...so i would hope they had one.
Otherwise ... dealer.
Im surprised theres not some "hard reset" way of doing this.
Posted By: howie ll
Date Posted: June 15, 2014 at 5:58 PM
Tilt sensor; cut off alarm side plug,orange to orange GWA wire (H1) on Viper, blue to blue instant trigger,(H2) on Viper red to red (H1) on Viper.
Your making a great big amateur mistake of too many sensors, loads of false alarms; personally I'd go for a second set of locking wheel nuts cheaper and more effective.
And yes an OBD ll reset tool.
Incidentally I cut both loops on the sensor, decreases false alarms.
------------- Amateurs assume, don't test and have problems; pros test first. I am not a free install service.
Read the installation manual, do a search here or online for your vehicle wiring before posting.
Posted By: verbstyler
Date Posted: June 15, 2014 at 6:05 PM
I do have locking wheel nuts, but maybe i wont do the tilt sensor then.
I though I could just get the second sensor port to work.
Posted By: verbstyler
Date Posted: June 15, 2014 at 6:07 PM
Just wanted to say "Thanks" for the very extensive support once again !
I will report with results later about the defroster.
It may not be until next weekend though. We'll see if i have time during the work week. I work 9-5, usually pretty tired afterwards :)
Posted By: verbstyler
Date Posted: June 18, 2014 at 11:29 PM
So check out my findings.
I have not actually tested anything yet.
Didn't get around to it.
But i did find a diagram of the circuit.
And all of the 3 brown wires actually show up just as they do on the plug itself.
1 is far from the other 2. This is so on the actual plug and the diagram. So im guessing its going to be one of the two that are right above each other on the plug. Seems kind of stupid to have all of those wires be the same colors....sigh....will report back.

Posted By: howie ll
Date Posted: June 19, 2014 at 1:54 AM
Bottom right BRN.
------------- Amateurs assume, don't test and have problems; pros test first. I am not a free install service.
Read the installation manual, do a search here or online for your vehicle wiring before posting.
Posted By: verbstyler
Date Posted: June 19, 2014 at 6:48 PM
Okay i found out which wire it is by testing each one of the brown wires.

Posted By: verbstyler
Date Posted: June 19, 2014 at 6:52 PM
I am now wraping the install up.
Only three items remain on my list
1) Pressing Function x4 + Remote start button should remote start the car and turn on the defogger but instead i get an error tone.
(Normal remote start button without pressing the function key works fine.)
2) Install the trunk release solenoid + relay (pending as i have not bought a relay yet so cannot proceed any further for now)
3) Figure out why TPMS light is on.
Out of these 3, mainly need help figuring out the first one. There are no flashes from the parking lights. Dont know how to trouble shoot.
Posted By: verbstyler
Date Posted: June 27, 2014 at 8:22 AM
1) TPMS resolved: Drove and it shut off never came back
2) Trunk release: installed - pretty easy
3) Function x4 + Start does not work. it supposidly will do it on its own when the temp is below 55 F
New Issue:
When remote popping the trunk the alarm goes off.
I have to disarm the alarm before pop-ing the trunk.
Anyways to get around that?
Posted By: howie ll
Date Posted: June 27, 2014 at 8:27 AM
Only operate trunk release when alarm is off. Lights hardwire from alarm R/S not from DB.
TPMS, told you so.
------------- Amateurs assume, don't test and have problems; pros test first. I am not a free install service.
Read the installation manual, do a search here or online for your vehicle wiring before posting.
Posted By: howie ll
Date Posted: June 27, 2014 at 8:33 AM
No I actually forgot that one but when you spike something for instance turn on ignition/engine run with say gauges disconnected that will happen. The standard cure is 10 miles, if the problem isn't persistent.
Only exceptions being air bag and ABS warning lights.
------------- Amateurs assume, don't test and have problems; pros test first. I am not a free install service.
Read the installation manual, do a search here or online for your vehicle wiring before posting.
Posted By: verbstyler
Date Posted: June 27, 2014 at 10:39 AM
I made a DIY, hopedully civic people should have it easier now.
I gave you and kreg predit for your help as well.
https://www.8thcivic.com/forums/i-c-e-electrical-security-navigation/477177-diy-alarm-remote-start-8th-civic.html
I also got in touch with viper as how to extend range amd us the fancy remotes too if I want to in the future.
Posted By: howie ll
Date Posted: June 27, 2014 at 10:44 AM
Antenna and remote from a 5704 will give you the range.
------------- Amateurs assume, don't test and have problems; pros test first. I am not a free install service.
Read the installation manual, do a search here or online for your vehicle wiring before posting.
Posted By: howie ll
Date Posted: June 27, 2014 at 10:49 AM
You did a nice post and I can see you've nothing to learn about soldering techniques.
------------- Amateurs assume, don't test and have problems; pros test first. I am not a free install service.
Read the installation manual, do a search here or online for your vehicle wiring before posting.
Posted By: verbstyler
Date Posted: June 27, 2014 at 9:51 PM
Well i do 3 types of soldering techniques:
One with wires being parallel (Nasa Standard)
Second as you saw in the pic, poke a hole, wrap arroud, solder.
Third twist together across and solder.
All 3 work great, first and two are my favorite.
But the NASA one is very difficult to actually do.
By the way, I added a trunk release solendoid . When i pop the trunk the alarm goes off, so i have to dis-arm then pop. Is there a way around it?
Posted By: kreg357
Date Posted: June 27, 2014 at 10:41 PM
I don't use DB-ALL bypass modules, but it would appear that the Viper Trunk Release output you are using to trigger the added relay and trunk release solenoid and does not prompt the D2D connection to the DB-ALL to turn off the Factory Alarm. Are you disarming with a Viper Unlock?
Here is one work around. This would entail programming the Trunk Release Output as 2nd Unlock. See Menu 2, Item 17, Option 3. To pop the trunk, you would press the Viper Unlock once and then again within 3 seconds. This would Unlock the doors on the first Unlock button press and turn off the Factory Alarm. The second press would pop the trunk ( alarm already off ). Of course the doors would now be unlocked but not a big issue, either way just hit Lock after you close the trunk to lock & re-arm. ------------- Soldering is fun!
Posted By: howie ll
Date Posted: June 28, 2014 at 1:36 AM
About the trunk release, similar to Kreg's idea but use the Viper H2 RED / white to trigger your relay.
With older Cliffords the trunk release only worked when the alarm was off.
I believe with the current generation it turns off the Viper alarm but not the OEM (have to look at my Bitwriter to make sure).
The NASA method is a PITA, I use your number two on thicker cables but on some of the latest vehicle wiring the manufacturers are using really thin wall and thin gauge wiring.
My regular method is number 3, AKA Western Union.
I use DB-ALL2 with occasional Fortin, all we can get here, generally D2D works fine but there are always odd functions we have to hardwire, such as ground the BLACK/ white (or parking brake) at H2, DB-ALL contrary to instructions doesn't provide it for your vehicle.
------------- Amateurs assume, don't test and have problems; pros test first. I am not a free install service.
Read the installation manual, do a search here or online for your vehicle wiring before posting.
Posted By: verbstyler
Date Posted: June 29, 2014 at 1:06 AM
Thats exactly what is happening.
With using the H2 RED / white for the relay. The factory alarm is not disarmed.
The reason i know this is, is because after the alarm is set off.
Disarming via the viper remote will not work, i have to use the factory remote to actually make it stop going off.
Is there a workaround besides the 2nd unlock? (i have a habit of clicking unlock multiple times, and i would be constantly unlocking the trunk).
Posted By: verbstyler
Date Posted: June 29, 2014 at 12:31 PM
On the H2 harness, also i do not have the GREEN/ Black Factory Alarm Disarm wire hucked up. Could this be the problem? Meaning the disarm is supposed to happen via that wire and not via D2D (even though that would make so much sense for D2D to provide)
Posted By: howie ll
Date Posted: June 29, 2014 at 4:16 PM
On the Euro Civics, made in the UK, DB-ALL2, wired D2D controls the factory alarm so GREEN/ black shouldn't be needed. Does your D2D turn off the factory alarm?
------------- Amateurs assume, don't test and have problems; pros test first. I am not a free install service.
Read the installation manual, do a search here or online for your vehicle wiring before posting.
Posted By: verbstyler
Date Posted: June 29, 2014 at 7:59 PM
As you know, right now I have Viper talking to DBALL2 via D2D.
When i unlock all of my doors via the viper remote, the factory alarm seems to be disarming fine as it does not trigger.
It seems fine when i remote start too.
Its just when I do remote trunk pop, thats why i was really thinking that i may need that GREEN/ Black as some "unspoken" connection that i must make sure is there. (Kind of like that neutral safety wire that D2D should provide, but it didn't)
Not sure whats going on though.
Posted By: kreg357
Date Posted: June 29, 2014 at 9:27 PM
It would appear that the only way to get the Factory Alarm to Disarm with the equipment / firmware you are using ( Viper / DB-ALL2 via D2D ) is with an Unlock command or an engine remote start-up. The DB-ALL2 has no separate Disarm Input ( neither do the bypass module offerings from Fortin and iDatalink ).
What is the exact issue with using the 2nd Unlock programming or manually doing an Unlock prior to a trunk release that is your concern? Having to press two buttons to get the trunk open or having the doors unlocked while you are loading the trunk? Depending on your budget and time, you could do various things to get it to work exactly as you want.
There is an Alarm Disarm wire, BROWN (-) @ UNDER DASH FUSEBOX, listed but that is the actual drivers door key cylinder Unlock wire, so I would expect it to unlock the drivers door, too. Additionally, the Vipers Disarm wire ( and W2W connecting it to this Brown wire ) would give you a output pulse every time the Viper Unlocked the doors, popped the trunk and started the car, besides what the DB-ALL2 was trying to do via D2D on the CAN SW... ( That being said, you could locate and test this Brown (-) Civic Disarm wire to see exactly what it does.)
You could wire up some relays that would latch open the Civic's Trunk Pin wire whenever the Viper outputted a Trunk Release signal. That would prevent the Factory Alarm from seeing the open trunk. But you would also have to incorporate some sort of relay reset that would "un-open" the Trunk Pin wire once the trunk was closed.
Probably more trouble than it's worth. Some cars have systems that are a pain to beat and of course all the after-market R/S system have their own limitations. ( As a fact, both Ultra Start and Compustar systems do an Unlock / Disarm prior to and as part of the Trunk Release. ) ------------- Soldering is fun!
Posted By: verbstyler
Date Posted: June 29, 2014 at 10:36 PM
Another option i suppose would be to disconnect the trunk trigger all together. This way the car(factory alarm) assumes its always "closed".
Posted By: howie ll
Date Posted: June 30, 2014 at 12:24 AM
Back to what I suggested a week ago although Kreg was more diplomatic.
You're wasting our time with this, just do the logical thing and turn the bloody alarm off first. End of.
------------- Amateurs assume, don't test and have problems; pros test first. I am not a free install service.
Read the installation manual, do a search here or online for your vehicle wiring before posting.
Posted By: verbstyler
Date Posted: June 30, 2014 at 5:47 PM
Im sorry, i didn't think I was "wasting" your time. I though we were just chatting.
Posted By: howie ll
Date Posted: June 30, 2014 at 6:01 PM
No sir, I'm posting between install jobs as does Kreg.
------------- Amateurs assume, don't test and have problems; pros test first. I am not a free install service.
Read the installation manual, do a search here or online for your vehicle wiring before posting.
|