Posted: November 08, 2007 at 5:45 AM / IP Logged
Posted: November 09, 2007 at 12:53 AM / IP Logged
Posted: December 05, 2007 at 5:30 PM / IP Logged
Sorry, you can NOT post a reply.
This topic is closed.
Printable version

| You cannot post new topics in this forum You cannot reply to topics in this forum You cannot delete your posts in this forum You cannot edit your posts in this forum You cannot create polls in this forum You cannot vote in polls in this forum |
| Search the12volt.com |
Follow the12volt.com
Sunday, November 2, 2025 • Copyright © 1999-2025 the12volt.com, All Rights Reserved • Privacy Policy & Use of Cookies
Sunday, November 2, 2025 • Copyright © 1999-2025 the12volt.com, All Rights Reserved • Privacy Policy & Use of Cookies
Disclaimer:
*All information on this site ( the12volt.com ) is provided "as is" without any warranty of any kind, either expressed or implied, including but not limited to fitness for a particular use. Any user assumes the entire risk as to the accuracy and use of this information. Please
verify all wire colors and diagrams before applying any information.





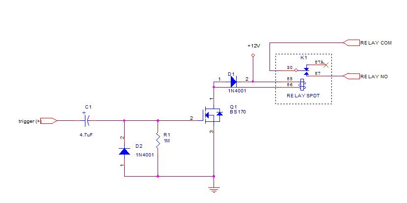
You can use something like this- for a half to one second pulse use a smaller cap like 1 uF, or a smaller resistance than the 1M. Just change the values to change the amount of time the relay stays on.It'll trigger when you close your switch to 12V, and reset when you bring the input back down to ground. If you just use an on/off switch you'll need to put a resistor on the input to ground, to discharge the cap after you open the switch, otherwise it won't reset for the next pulse.
